菲律宾是南海争端重要当事国,主张对位于其200海里内海域拥有管辖权,同时对中沙群岛黄岩岛及南沙群岛部分海洋地物提出声索。自20世纪60年代以后,菲律宾围绕南海争端的政策行为可以概括“一条主线、三点举措”,即聚焦海洋扩张目标,采取军事和灰色手段非法占领部分岛礁、以国内立法和诉诸第三方机制强化权利主张、寻求美国支持以巩固海上主张等三方面举措,巩固并扩大海上主张。2024年6月,菲律宾单方面向联合国大陆架界限委员会提交了南海200海里外大陆架的划界申请,覆盖海域面积比专属经济区大的多,这是菲律宾再一次海洋扩张的企图。小马科斯上任不久,除保持原有常规政策手段外,菲律宾政府围绕南海争议的政策取向表现出“极端化”倾向,一些措施甚至违反现代国际关系的基本准则,甚至部分举措则完全脱离菲律宾外交政策常规轨道,呈现出由“国家利益主导”向“情绪冲动主导”转变的趋势。菲律宾“极端化”倾向反映出政治家族、官僚集团、精英群体间错综复杂的争斗,同时与美国的强大影响不无关系。受国内政治思潮及政治集团结构等因素作用,这一趋势难以预见会随着权力更迭而逆转,与此同时也面临来自地区和双边关系的多重挑战叠加。
一、极端主义和冒险主义的南海政策路线
菲律宾小马科斯政府的南海政策表现出浓厚的“极端化”倾向。“极端化”并非严肃的学术用语,但也不是话语叙事和政治包装的“标签”,而是基于对菲律宾南海政策的长期观察并从中归纳出的一种现象。所谓“极端化”倾向是指菲律宾政府在处理南海争端时背离现代国际关系基本规范与准则,抛弃固有共识,打破常规安排,冲动、大胆、肆意且非理性。具体表现为几个方面:
(一)以灰色方式公开干涉别国内政和刻意挑起其他争端国间矛盾
1965年12月,联合国大会通过了《关于各国内政不容干涉及其独立与主权之保护宣言》,明确“任何国家,不论为任何理由,均无权直接或间接干涉其他国家之内政、外交”“同时任何国家亦均不得组织、协助、制造、资助、煽动或纵容意在以暴力手段推翻另一国家政权之颠覆、恐怖或武装活动,或干涉另一国家之内乱”。“不干涉主义”或“不干涉原则”是国际关系由近代到现当代发展的重要进步,是摆脱帝国主义和殖民主义两种统治模式的重要标志。特别是第二次世界大战之后,“不干涉主义”成为了国际关系的普遍原则。虽然直至今日美国及其他部分国家仍试图通过秘密管道,对其他国家实施跨国渗透,以某种强制的方式在一定程度干涉其他国家主权的独立和安全,但“不干涉原则”仍为世界各国所共同遵守。
小马科斯政府却默许且无法排除故意操纵本国媒体机构,以灰色方式公开介入其他争端国的内政。2024年8月29日,菲律宾的一家英文媒体机构—《每日问询者报》(Daily Inquirer)公然将中国和马来西亚的一份涉及两国南海争端的外交照会全文公之于众,事后谎称该档由马来西亚记者提供。
一方面,菲律宾政府对《每日问询者报》故意泄露这份照会采取默许态度。该媒体机构属于私营部门,但菲律宾政府建立了严格的媒体和互联网信息管控机制,每一个媒体机构都必须配备“事实核查官”。2024年以后,由总统通讯办公室牵头,菲律宾政府加大了对所谓“错误信息和虚假信息”的打击力度。但在这次事件中,小马科斯政府始终选择保持沉默。另一方面,这家媒体机构与马科斯家族错综复杂的关系表明,“照会泄露事件”笼罩着现政府操作的影子。该媒体机构的首席执行官桑迪·普里埃托·罗穆亚尔德斯(Sandy Prieto Romualdez)是小马科斯表兄弟菲利普·罗穆亚尔德斯的妻子。2023年9月,众议长马丁·罗穆阿尔兹(Martin Romualdez)被曝向哈佛大学资助100万美元开设新的他加禄语课程,事后《每日问询者报》在数个小时内就删除相关报道,相比之下在“照会泄露事件”中却对中马双方的外交抗议置若罔闻,这一系列前后矛盾的操作耐人寻味并透露出菲律宾政府幕后政治操作的强烈信号。
菲律宾的做法符合“拱火”逻辑,因为中马围绕南海问题矛盾的升级将为菲律宾争取马来西亚在海上有关争议上采取共同立场提供契机,但菲律宾不满足于自己扮演南海形势的搅局者,还试图以非正当方式干涉他国内政,刻意挑起其他争端国之间的矛盾,故意制造海上紧张局势。按照现代外交规则,中马之间的外交往来应该是属两国各自独立主权范围内事项,并非国际公共话题。菲律宾媒体的行为已经对中国和马来西亚政府的决策造成了干扰,在一定程度上可以理解为试图迫使马来西亚政府在南海问题上不得不采取更为强硬的政策立场。
(二)采取“欺骗”的策略
“诚信”是国家间外交往来的基础。在一个没有超国家权威的国际机构的国际体系内,国家之间进行外交磋商,达成以联合声明、协议、条约等为主要表达形式的共识,这些共识约束彼此行为、规范相互间关系,但几乎所有共识从政府档或口头承诺变成实践行动都必须以诚信的原则作为前提。国家为了保存自身的国际信誉,也都恪守“诚信”的原则,但菲律宾却是一个例外。
从20世纪90年代末以来,菲律宾在南海问题上一再失信,将“欺骗”作为实现在南海利益要求的一种策略。菲律宾曾经许诺将南沙群岛仁爱礁“座滩”船只拖走,这为其以长期存在获得仁爱礁的控制权争取了时间和空间,特别是成为数年之后菲律宾以人道主义补给为由,试图采取以加固为重要前奏的居住行动奠定了基础。
小马科斯政府矢口否认中菲两国曾经达成且已付出实践的“临时特殊安排”,即使对于2024年7月双方刚刚达成的“三点共识”也是出尔反尔。小马科斯政府在南海问题上不仅欺骗了中国,也向国际社会释放了大量人为编造的虚假信息。这些谎言都在事后的争执中水落石出,但菲律宾已经通过这种手法获得了美国及其他域外国家的外交支持,也得到了国际社会的支持。“欺骗”“传播虚假信息”在现代国际关系中并不罕见,但菲律宾在南海问题上的“欺骗”策略极为特殊,相对于美国及其他一些国家的隐蔽性,菲律宾的谎言轻易就被事实戳穿,或者手法本身就非常拙劣;同时,也罕见像菲律宾这样频繁地“撒谎”,小马科斯政府似乎始终将菲律宾的国际信誉置之九霄云外。
(三)轻易诉诸“冒险主义”路线
“冒险主义”被广泛用于分析国家的外交政策和行为,学术上缺乏严格的定义。学术界约定俗成地将“冒险主义”视为国家为实现预期目标,大胆、冲动地采取军事和外交手段改变现状,使得形势失控甚至发生军事冲突的风险大大提高。总结国家决策和行为的规律可以发现,除因信息不对称、决策层的认知偏差等因素导致自认为没有更好的选择方案而放手一搏,否则国家不会轻易诉诸冒险主义策略。日本之所以于1941年12月7日发动珍珠港袭击,除了美国罗斯福政府对日本事实石油、钢铁等战略资源的禁运之外,还因为山本五十六等一批军事冒险主义者的极力主张,如果不在美国军事能力全面动员之前先将其摧毁,日本将势必会陷入一场消耗战中,而结果则是必败无疑。
相较于杜特尔特政府的相对稳健、保守,小马科斯政府奉行的是冒险主义的南海政策。2016至2022年,菲律宾采取务实主义的政策和行动,虽被美国及部分国际舆论贴上“亲中”的标签,但并未改变菲方在领土主权和海域管辖权主张、南海仲裁案、在仁爱礁和黄岩岛及其他部分岛礁的持续存在等关键问题上的立场。杜特尔特政府在中美之间保持动态平衡,一方面通过缓和中菲海上矛盾以便从中国获得投资、贸易及援助等方面的支持,另一方面与美国急于和中国“摊牌”的印太战略保持适当距离但仍然维持美菲军事同盟关系。
2023年以后,菲律宾放弃了原有政策安排,转向“冒险主义”的路径。外交上,小马科斯政府奉行全面配合美国在南海实施“印太战略”,对美国提出的军事安全合作有求必应,譬如支持美国提出的新增军事基地、恢复南海联合巡逻的要求。海上行动方面,菲律宾频繁采取故意贴近、不专业航行等危险操作。据不完全统计,2023年以来菲律宾海岸警卫队在仙宾礁、仁爱礁、黄岩岛至少7次故意制造海上擦碰事件(如表-1所示)。为突破中方拦截,菲方海警船、政府租用的补给船、水产与渔业资源局的公务船在和中方船只交叉相遇时,习惯在从中方海警船的左舷侧面插入并横穿,有时还故意危险靠近和刻意碰撞。2024年8月31日,菲律宾海岸警卫队9701舰在南沙群岛仙宾礁泻湖内强行从航行中的中国海警船5205舰左舷插入,并最终造成两船相撞。根据《1972年国际海上避碰规则公约》之第十三条:“任何船舶在追越任何他船时,均应给被追越船让路”。从现场视频看,菲律宾海岸警卫队船只几乎是可以侧横在中国海警船的正前方。菲律宾海岸警卫队9701舰满载排水量是2600吨,而中国海警5205舰大约在2000吨左右,菲方船只的冒险相撞极其容易导致重大事故,特别是一旦出现人员伤亡,这对中菲关系无疑是雪上加霜。

菲律宾采取冒险主义的南海政策表现出明显的主观性和极端性。中国一直透过双边及公开管道向菲方表达继续以原有轨道处理两国海上分歧的诚意,并在应对菲方黄岩岛、仁爱礁、仙宾礁的“冲闯”“冲撞”事件中保持克制,以此为两国恢复谈判协商留有余地。中菲双方的对话管道也并未中断,小马科斯政府完全具备延续其前任政府南海政策的条件。
(四)依附于美国,单方面挑战南海地区战略平衡
保持本地区战略平衡是东盟国家在冷战后的一贯立场,这也得到了国际社会的认可。东盟主张的“战略平衡”是指大国势力在本地区保持动态平衡,避免本地区成为大国竞争的角斗场。冷战结束之后,东盟借助“东盟方式”,通过东盟地区论坛、东亚峰会、《东南亚无核武器区条约》等多边机制,以及东盟三大领域的一体化进程,逐渐构建起以东盟为中心的区域安全架构,区域内外各方力量在南海地区形成了持续、动态的战略平衡。
小马科斯政府宣称奉行“独立、自主”的外交政策,但实际上自2023年以来将自身的南海政策完全置于美国的印太战略框架之下。小马科斯政府声称维护东盟的中心地位,但实际做法却侵蚀着东盟主导建立的安全架构。一方面,菲律宾支持美国将小多边主义战略向南海地区渗透,加入了美国主导的“美、日、菲”“美、菲、澳”两个三边合作机制,并和日本签署旨在便利自卫队进入菲律宾本土的《互惠准入协定》(RAA)。这些小多边机制虽然不是条约同盟,但聚焦于南海问题及其他特定领域议题,合作内容包括安全战略和政策协调、联合海上行动、外交上相互策应等。2023年菲律宾又配合美国,重启在南海的联合巡逻。以“海上合作活动”(MCA)的名义,菲律宾和美国联合了日本、澳大利亚、新西兰、加拿大,在南海争议海域开展了至少18次双边、三边和小多边联合巡逻,包括空中和海上行动。这些小多边机制便利美国利用菲律宾对南海地区安全事务施加绝对影响,并逐步重建在本地区的权力优势,但却使得东盟的政治安全一体化面临挑战,东盟对南海地区安全事务的主导能力和话语权也遭到削弱。
菲律宾不仅向美国新增开放4个军事基地,还允许美国在菲律宾部署“堤丰”中程导弹系统。菲律宾向美国开放使用的巴拉巴克岛军事基地扼守着巴拉巴克海峡,位于吕宋岛北部地区的3个军事基地靠近巴士海峡。美国在菲律宾建造军事基地群和部署中程导弹系统,打破了冷战结束形成的地缘政治格局,增加了本地区走向“新冷战”的风险。

除此之外,菲律宾计划采购陆基中程战略性力量也将给南海地区战略平衡带来强大冲击。中程弹道导弹的射程在500-5500公里之间,是一种战区导弹。目前,东南亚地区并无中程导弹,部分东盟成员国仅拥有少量射程在500公里以内的陆基、海基的短程导弹。比如,菲律宾从印度购买的“布拉莫斯”(PJ-10)巡航导弹最大射程为290公里,印度尼西亚从土耳其引进的“可汗”巡航弹道射程为280公里,越南只拥有俄罗斯提供的海基Kalibr Klub S 3M-14E导弹,最大射程为300公里。2024年8月底,菲律宾武装部队总参谋长罗密欧·布劳纳(Romeo Brawner)公开表示,菲律宾希望获得中程能力,采购美国制造的“堤丰”中程导弹系统。“堤丰”导弹发射系统可以搭载最大射程600公里的“标准-6”导弹(SM-6 ERAM)和最大射程2400公里的“战斧”巡航导弹(BGM-109)。这意味着菲律宾一旦拥有“堤丰”导弹发射系统,将是东南亚地区第一个拥有中程能力的国家,就具备从陆基打击任何一个东盟国家的基础。菲律宾在2024年4月允许美国将“堤丰”导弹系统部署到吕宋岛,已经引起了地区其他国家的警觉。一旦开启实际部署进程,美国将借助菲律宾陆基中程导弹发射系统制衡中国的战略能力,东南亚将真正成为中美军事战略对抗最前沿,东盟成员国间的原有军事力量平衡也将被打破,甚至引发马来西亚、印度尼西亚、越南及其他有经济实力的国家的争先效仿。
(五)发动“人民战争”
近年来,菲律宾的南海认知战的主要参与者已明显不再是政府、学者、媒体,而逐渐成为一场举国动员的“人民战争”。社会大众在政府部门、政客、媒体和学者渲染的爱国主义的裹挟下,逐渐成为南海认知战的重要主体。2023年以来,菲律宾民间组织“阿廷伊托联盟”(意为“这是我们的”)连续组织在仁爱礁、黄岩岛开展所谓“圣诞慰问”“渔民运补”等活动。2025年5月26至30日,该组织还在南沙群岛中业岛海域组织了一场所谓“海上和平与团结音乐会”,除菲方外,日本、韩国、印尼、马来西亚的艺人亦参与此次活动。8月,“阿廷伊托联盟”又以“捍卫海洋权利”之名发起为期一个月的文艺赛事。在政府机构、媒体和政客的政治宣传下,南海认知战在菲律宾已经成为一场“全民参与”的“战争”,且其中重要共同叙事是“抵制中国南海权益主张”。渔民、艺人及其他来自社会各界的普通民众也已成为菲律宾政府假以传播精心编辑和编排过的信息、知识和价值观念的工具。
伴随着南海认知战从信息战、舆论战向价值观念战升级,菲律宾政府的南海政治宣传日渐成为铭刻在年轻一代认知中难以抹去和修改的民族记忆。菲小马科斯政府已启动系统性的“南海教育工程”,除今年7月上旬众议院所谓“西菲律宾海联盟”发起所谓“2025西菲律宾海强制教育法”,提出所有公立和私立中小学将菲对“西菲律宾海”的历史和法律主张纳入义务教学课程,国家安全委员会、教育部、海岸警卫队等部门联手策划南海主题漫画书籍,并学生和普通民众大量免费发放,涉南海“政治洗脑”无处不在。
菲律宾政府的人民战争策略,催动的是民族主义情绪,是极端主义思潮的天然催化剂,将改写南海地区源远流长的人文交往历史,也会对争端国政府间妥为管控海上形势和解决海上争端产生持久的消极影响,还将破坏中菲两国在贸易、旅游、投资及其他领域的友好合作的氛围。
(六)想象台海和南海特殊关系
台海问题属于中国内政,东海和钓鱼岛争端的复杂性也不可与南海争端同日而语,但从东海、台海到南海的东亚海上争端是美国用以遏制中国的抓手。与日本试图拿台海问题做文章不同,东南亚国家对台海问题始终保持谨慎的态度,也避免触及这一敏感议题。同样,多数东盟国家都无意“引狼入室”,极力避免陷入阵营式对抗和大国竞争的漩涡。自特朗普政府以来的小多边主义战略试图抓住海洋争端这个议题,尽可能将东北亚地区的日本和韩国同菲律宾、越南、马来西亚聚拢并造成共同将矛头对准中国的结果。美国的“联合战略”缺乏东盟国家支持及地区国家相策应,因此特朗普政府曾对东盟在南海问题上无法形成一致立场和采取共同政策颇有怨言。
杜特尔特政府在台湾问题上的立场和政策相对稳健,谨慎介入美国对台政策。2022年8月,美国国会众议长佩洛西(Nancy Pelosi)窜访中国台湾,菲律宾朝野一时间神经紧绷,菲律宾外交部、国家安全顾问、参议院及民间团体纷纷并纷纷发声表明“一个中国”政策,并表示谨慎处理有关国际关系问题。但是小马科斯政府上台后,虽然表态坚持一个中国政策,但其政策安排和行动表现表明菲台海政策已经出现调整的迹象。2023年8月,菲律宾公布《2023至2028年国家安全政策》,声称“鉴于台湾与菲律宾群岛的地理距离较近,而且台湾有超过15万菲律宾人,台海的任何军事冲突都将不可避免地影响到菲律宾”。这是菲律宾政府罕见就台海形势表明详细立场,其潜台词与日本、美国在台海问题上的立场如出一辙。在此之前,2023年5月,小马科斯公开表声称,美菲2014年签署的《强化防卫合作协议》由于台海局势而增加了新的层面,如果台湾受到攻击,美国在菲律宾的军事基地可以发挥防卫作用。这一表态清晰表明了小马科斯政府的台海政策已经完全转向与美国保持一致,即将介入台海局势作为政策选项。此外,2024年1月菲总统小马科斯在社交平台X上发文称:“祝贺赖清德被选为台湾都去下届领导人”,并表示“我们期盼密切合作,推进共同利益,促进和平,并在今后的岁月里确保双方人民的繁荣”,菲律宾在台海问题上政策立场的变化愈发清晰。
菲律宾与台湾民进党当局有指向性的合作覆盖军事、安全、外交。菲律宾武装部队总参谋长布劳纳(Romeo Brawner)宣称,菲律宾与台湾没有军事接触,未来预计也不会与台湾有军事接触。但2025年7月,美国《华盛顿邮报》披露,菲律宾幕后加强与台湾的军事接触和安全合作,包括涉及情报共享、联合巡逻甚至准军事合作。同月,台湾海警部门和菲律宾海岸警卫队在巴士海峡开展所谓“联合巡逻”。8月底,台湾外事部门负责人窜访菲律宾,同时启用位于巴丹群岛、距离台湾岛约180公里的“前沿作战基地”,配合美军、策应台海安全格局的用意昭然若揭。值得注意的是,巴丹群岛是中国渔民传统渔场,也不在1898年美西《巴黎条约》的领土范围内。
同样,2023年以后,菲律宾和日本围绕东亚海上争端的互动和政策协调也明显增加,两国确认“单方面以武力改变(南海和东海)现状的企图都是不可接受”,菲律宾同意和日本签署《互惠准入协议》以便利自卫队人员和武器进入菲律宾本土,日本则承诺为菲律宾提供雷达和巡逻船及其他援助。
从上述立场表态和政策行动安排可以看出,小马科斯政府对于美国试图建立一个从东海、台海到南海的阵营并不排斥。菲律宾试图凭借独特的地理位置,通过配合日本提出、美国试图构建的“独立战区”格局获得了外交、军事和经济回报。菲律宾将台海问题和南海问题等同看待,想象二者存在特殊的关系,此举将给中菲关系造成巨大冲击,菲律宾的选择无疑是“火中取栗”、得不偿失。
二、决策逻辑:政治集团利益凌驾于国家利益之上
菲律宾采取的是美式民主政治体制,即行政、立法、司法三权分立。但盘根错节的政治家族成为菲律宾民主政治体制之外的另外一种无形的力量,对菲律宾的内政外交产生绝对性影响。家族政治与现代政治制度的交织作用最终形成了菲律宾的决策制度及其逻辑,即政治集团的利益超越菲律宾的国家利益。菲律宾南海政策之所以从杜特尔特政府时期的相对稳健急转向“极端化”倾向是美国的强力影响下,政治家族、官僚集团、精英集团三类政治集团的相互作用的结果。
(一)政治家族的利益
家族政治是菲律宾国内政治格局的重要特点,起源于16世纪中期以后西班牙和美国的殖民统治。经过一轮又一轮的兴衰轮替,目前仍然活跃在菲律宾政坛的政治家族超过260个。菲律宾的家族政治现象发展大约经历了两个阶段:西班牙殖民时期,当局利用本土政治势力进行间接统治,拥有大量土地、财富及奴隶的权贵家族便慢慢在当地形成具有特殊且长期的政治影响力。19世纪末,美国代替西班牙成为新的殖民统治者,虽然将民主制度引入菲律宾,但已经积累一定财富和政治资源的西班牙及本土贵族,来自中国及其他国家、崛起的商界精英等等组成了新的政治家族势力。这些家族作为寡头精英,势力遍布政治、商业、文化等社会各界,从地方到中央、按照影响力大小形成金字塔形状,长期把持着菲律宾国内的财富和政治资源。其中,位于顶层设计的决策就是把持着政府、国会、军队等部门权力的主要政治家族间相互博弈的产物,执政者家族因为拥有更多法律赋予的政治资源而拥有相对较大的影响力。
马科斯家族是典型美国接手菲律宾之后的政治新贵。小马科斯的曾祖父开始在北伊罗戈省地区建立政治势力,曾是西班牙殖民时期巴塔克省(Batac,北伊罗戈省的一部分)的总督,祖父马里亚诺·马科斯 (Mariano Marcos )开始进军国会,其父亲费迪南德·马科斯(Ferdinand Emmanuel Edralin Marcos)先后担任菲律宾国会参议院议长和总统,把持菲律宾政坛长达20年,马科斯家族的权势也因此达到巅峰。自1986年逃亡美国,马科斯家族一度在菲律宾政坛淡出,直到1991年重返。小马科斯母亲伊梅尔达、姐姐伊梅·马科斯及其本人凭借在北伊罗戈省的基础,试图恢复家族在菲律宾政坛的影响。
2022年小马科斯赢得总统大选,这意味着马科斯家族再次登顶菲律宾政坛的权力中心。小马科斯一方面背负着其母亲及家族其他成员寄予的延续家族势力的厚望,另一方面其本人也心怀壮志雄心,试图利用在位6年时间振兴家族势力。为此,小马科斯需要同时获得国内民意和美国的支持。
一方面,小马科斯希望利用南海问题争取民意支持。小马科斯的民调支持率上任之初维持在80%左右,但是2023年9月开始下滑,当月出现首次下滑,从当年6月的80%下降到65%。同一调查机构2024年7月公布的调查显示,小马科斯的民意支持率和信任度分别为53%和52%,比3月份分别降低两个百分点和五个百分点。副总统萨拉·杜特尔特的支持率虽然总体也出现明显下滑,但仍然领先小马科斯,2024年7月的调查显示,支持率比3月份上升了两个百分点,达到69%,信任度为71%。2025年3月底进行的最新民调显示,仅25%对小马可斯的表现感到满意,比2月的42%锐减17个百分点;多达53%受访者对他的表现不满意。据菲律宾民调机构“亚洲脉搏”的跟踪对比,就执政中期而言,小马可斯的施政满意度和信任度是历届菲律宾总统最低的一个。不同的民意调查机构的样本选择及结果虽然存在一定差异,但小马科斯民调支持率持续下滑并落后萨拉是普遍结论。这主要是因为菲律宾的通胀率居高不下,大米、燃油及其他大宗商品价格大幅上涨,从而引起国内民众的不满。小马科斯支持的候选人在2025年参议院的换届选举中斩获12席中的6席,未能实现全面掌控参议院的预期目标,这就是对其民意支持率的最好证明。
相反,南海问题却给小马科斯政府争得了民意支持。根据菲律宾另外一家民意调查机构OCTA Research 6月公布的结果,1200名受访者的76%认为中国是菲律宾的“最大威胁”,61%的菲律宾人认同小马科斯政府在南海的新政策。美国皮尤研究中心2022年9月公布的调查也显示,超过80%的菲律宾受访者非常或有些担心军事冲突与中国的关系。加之,小马科斯一直拥有“父亲崇拜”的心理。老马科斯执政期间,菲律宾在南海问题上采取了相当强硬的立场,以武力占领了中国在南沙群岛8个岛礁。小马科斯视其父亲为菲律宾的英雄,因此也试图以南海问题及其他为抓手,将自身塑造成为睿智、强硬、爱国的领导人形象。特别是小马科斯本人国内政治基础并不稳固,在于副总统莎拉的明争暗斗中,民意支持持续低迷,在南海强硬行动是小马科斯及其政治集团赚取国内民意支持的筹码。
另一方面,小马科斯还试图利用南海问题作为换取美国支持的筹码。菲律宾是美国在东南亚地区主要军事同盟,因此从奥巴马政府的“亚太再平衡”战略到特朗普政府和拜登政府的“印太战略”,都试图把菲律宾作为战略实施的抓手。菲律宾在地理上可以满足美国强化第一岛链的需要,在外交上又与中国存在海洋争端,对美国在南海地区获得针对中国的竞争优势具有特殊意义。但特朗普政府时期,一方面由于美国指责杜特尔特政府违反人权,另一方面杜特尔特政府不愿因为美国而失去从中菲关系中获利的机会,因此对美国的南海政策采取了“有限配合”,除常规联合军演,美国在菲律宾的军事基地建设等都处于停滞不前状态。但小马科斯很难像其前任杜特尔特那样抵抗住美国的压力。菲律宾最高法院2012年做出了关于马科斯家族非法财富案的裁决,要求马科斯家族(包括小马科斯及其母亲)归还非法财富并赔偿损失。虽然时隔数年,菲律宾善政总统委员会(Presidential Commission on Good Government)仍坚持在全世界范围对马科斯家族的非法所得财富进行统计并追回。据调查统计,马科斯家族资产超过100亿美元,其中多数在美国,包括房产、海外账户等,这些资产至今仍是小马科斯及其家族成员主要财富来源。菲司法部门虽试图摸清马科斯家族巨额财产去向,但包括财产记录在内的大部分证据均在美手中。小马科斯急需美国为其家族的海外账号提供安全支持,以逃避追逃。同样,美国对菲律宾军队、警察等部门的渗透根深蒂固,这些势力对小马科斯巩固执政地位尤其是摆脱杜特尔特家族的施压至关重要。
(二)官僚集团的利益
与美国的决策体制类似,菲律宾的内政外交政策制定也受到官僚集团的强大影响。菲律宾涉南海的决策机制呈现瀑布式特点,总统具有最终决定权,2016年3月组建的“西菲律宾海事务国家工作小组”(NTF-WPS)负责协调各部门间的政策和目标。NTF-WPS由国家安全顾问负责,成员由外交部、国防部、司法部、内政部、环境与天然资源部、能源部、农业部、贸工部、交通与通讯部、财政部、国家经济与发展署、国家海岸监控系统、菲律宾武装部队、菲国警、菲海岸警卫队以及渔业与水产资源署的代表共同组成,各相关机构指派一名副部长级官员作为常驻代表。NTF-WPS的主要职能是协调各部门政策和目标保持一致,具体措施和海上行动计划的决策权仍分散在各机构,因此外交部、武装部队、海岸警卫队、能源部、司法部、农业部在海上运补、岛礁控制、油气开发、提起仲裁等事件中扮演主要角色。
特别是武装部队、海岸警卫队是2023年以后菲律宾围绕仁爱礁、仙宾礁、黄岩岛等重点海域单边行动的指挥和执行机构,也是菲律宾涉南海军事和安全战略的主要决策力量。其中,菲律宾的海岸警卫队虽然在行政上隶属于交通部,但直接接受总统、国家安全事务顾问、总统海洋事务助理(Presidential Assistant on Maritime Concerns)以及国防部的指导,因此具有相当的海上行动自主决定权。小马科斯任命的国家安全顾问爱德华多·马纳汉·阿诺(Eduardo Año)、总统海洋事务助理安德烈斯·卡斯托·森蒂诺(Andres Centino)都是资深退役高级将领,而海岸警卫队本身脱胎自海军,与武装部队也有着千丝万缕的联系。
菲律宾的武装部队和海岸警卫队长期依赖于美国提供经济、训练、装备及其他各种形式的支持和援助。美国对菲律宾军事和安全系统的渗透源于殖民时期。菲律宾独立后,美国又通过军事援助、联合训练等方式持续保持影响。拜登政府上台后,显著加大以外国军事融资计划(FMF)促进对菲军官交流、资助武装部队现代化。据不完全统计,自拜登政府上台,美国提出了对菲律宾武装部队的援助计划,包括提供超过7亿美元军事资金和装备,包括激光制导系统、F-16系列战机、AIM-120系列先进中程空空导弹、塞斯纳172型飞机、罗宾逊R44直升机、C-130飞机、巡逻舰、精确制导导弹工具包等。在涉及南海的外部防御上,美承诺将向菲提供雷达、无人机系统、军用运输机以及沿海和防空系统。
同时,美还加强与菲联合作战指挥控制能力。美于2023年开始每年与菲军进行500多次双边接触,组织专家交流和大型联合演习,发展联合作战指挥控制能力;协助菲海岸警卫队军舰增强在黄岩岛等争议海域的执法巡航和军事存在;在“反恐”等名义下,与菲军发展联合作战能力。
此外,美国利用在菲美籍退伍军人对小马科斯政府的政策施以影响。拜登政府签署退伍军人医疗保健和福利法案,推出他加禄语版法案要求网站,依托位于马尼拉的门诊部和区域福利办公室(属国外唯一),为在菲的美退伍军人乃至菲退伍军人及其家属提供看护和教育援助。美国还通过开发金融公司、贸易发展署等机构,与菲律宾年轻企业家进行政治经贸观点交流,重启并扩大东南亚青年领袖倡议、国际访问者领导项目、富布赖特访问学者项目。美拟十年投资7000万美元,支持菲“青年一代”旅美亲美。美国还计划通过美西点军校和海军学院等机构及国际军事教育和训练(IMET)等项目,加强对菲律宾军官的教学和指导。
美国对菲律的援助和支持并非没有要价,而是希望通过提升菲律宾海上行动能力尽可能增加中国在南海行动的成本。作为美国对菲军事和安全援助的主要受益方,菲律宾武装部队和海岸警卫队试图维持来自美国的援助。因此,菲律宾的军警部门希望通过在南海的强硬立场和行动,舆论上抹黑中国,行动上消耗中国,外交上牵制中国,尽可能消耗中国的资源和精力,以此配合美国的印太战略部署,协助美国牵制中国。除部门利益之外,菲律宾军事、海警和安全部门高级将领和指挥官也希望借助南海问题向美国表示“忠诚”,从而换取美方为个人及家人提供的经济和其他福利资助。
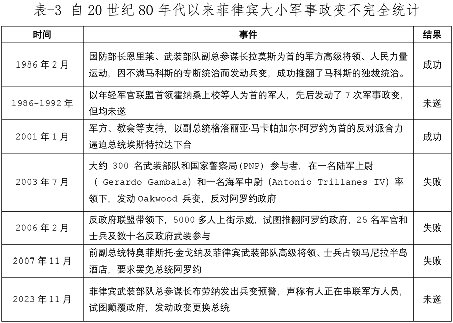
按照菲律宾宪法,武装部队、海岸警卫队等均听命于总统,但这些军事安全机构的支持对小马科斯在国内站稳脚跟至关重要。独立后的菲律宾曾经数十次发生军事政变或出现军事政变的迹象(如表-3所示)。其中,1986年2月,阿基诺夫人就是凭借军方的支持才推翻马科斯政府,从而成功登上总统宝座。2001年1月,阿罗约也是在军方的强力支持下,逼迫时任埃斯特拉达下台,并取而代之。从菲律宾武装部队参谋长布劳纳公开释放的信息看,小马科斯上台以后,菲律宾国内曾出现过军事政变的迹象。不难看出,军队和警察部门在菲律宾政坛拥有特殊的影响力,是每一届政府巩固执政地位必须争取的力量。这也为军警部门对小马科斯政府的南海政策施加决定影响创造了条件。菲律宾武装部队、海岸警卫队及其他军事和安全部门充分利用小马科斯有意拉拢和美国有意利用南海问题牵制中国,试图发挥自身在菲律宾涉南海决策过程中的影响力,以“冒险主义”代替杜特尔特政府的“务实主义”,迎合美国在印太地区的战略需求。

(三)精英集团的利益
小马科斯政府和军警部门制定南海政策的过程离不开精英集团的支持和协助。这些精英部门包括国会参议院和众议院的议员,法律、媒体和知识界人士。国会两院决定政府和军警部门的预算及国内立法,其他精英集团则可以为菲律宾政府南海政策的国内和国际传播,获取国内民意及国际舆论支持提供帮助。与杜特尔特作为一名“草根”总统因而强调打破传统制度和政策安排及阶层划分相比,小马科斯出身名门望族,反对社会改革,明显滑向了“右翼”。在此背景下,自2022年下半年以后,菲律宾国内的传统“右翼”势力快速崛起,“亲美主义”“民族主义”“精英主义”裹挟着菲律宾政治,外交上一味强调回归“美菲军事同盟的路线”,安全上放大南海、台海的地缘政治挑战,经济上虽然保持较快增长速度但贫富差距和失业率持续升高。“右翼”思潮席卷菲律宾国会、媒体、法律、知识等社会各界,围绕南海问题的强烈民族主义、亲美主义、极端主义也随之蔓延开来,这一方面对小马科斯政府处理南海问题带来影响,另一方面也给小马科斯调整菲律宾的南海政策方针作了策应。
1.国会中的“右翼”精英
在诸多的精英集团中,菲律宾众议院的“右翼”倾向最为明显。菲律宾众议院独自享有起草并以多数票支持批准弹劾条款,以及提起财政预算及所有特许经营法案的权力。2022年菲律宾众议院选举正好与总统大选重合,最终拉卡斯-基督教穆斯林民主党(Lakas–CMD)、政党联盟(PCFI)、民族团结党(NUP)、国民党(Nacionalista Party)、民族主义人民联盟(NPC)所获得席位分别为100、42、38、38个,占众议院全部316个席位的68.9%,除政党联盟外,其余三个多数党均是“右翼”倾向。加之,众议院议长马丁·罗穆亚尔德斯(Ferdinand Martin Gomez Romualdez)是小马科斯的表弟,少数党领袖马塞利诺·利巴南 (Marcelino Libanan)也明确表态“团结在小马科斯总统身后”,在2023年11月解除杜特尔特家族政治盟友阿罗约(Gloria Macapagal Arroyo)和伊西德罗·昂加布(Isidro Tom Ungab)副议长,以及“左翼”倾向的人民民主党(PDP)部分众议院转投其他政党之后,“右翼”势力完全控制了众议院。
占据众议院多数的“右翼”势力,将民族主义和亲美主义投射到南海问题。比如,菲前总统杜特尔特本人在2024年4月承认曾与中方就仁爱礁达成过“口头上的君子协定”,罗穆亚尔德斯本人及众议院多数党领袖曼努埃尔·何塞·达利佩随后表示,将对这一协议的合法性进行调查。5月下旬,众议院国防和安全委员会和“西菲律宾海委员会”借助对杰斐逊·孔洪 (Jefferson Khonghun)和拉蒙·罗德里戈·古铁雷斯(Ramon Rodrigo Gutierrez)等部分“右翼”众议员提出的1684号议案进行审查,正式启动调查程序。小马科斯将中菲“君子协定”视为“秘密交易”,试图利用其与众议长罗穆亚尔德斯的表亲关系,通过立法、调查及其他方式增加清除杜特尔特政治势力的筹码,而事实上,如果众议院调查认定杜特尔特此举“卖国”并提起弹劾,杜特尔特家族无疑将灭顶之灾。除此之外,2023年12月菲众议院还通过第1494号决议,谴责中国在南海对菲律宾采取的干扰行动,并要求政府增加投入,提升海域态势感知和海岸警卫队能力。
“右翼”思潮的蔓延不仅仅在众议院,参议院同样受其影响。2023年8月菲律宾参议院通过决议称,要求菲律宾政府利用国际论坛争取多边支持执行仲裁“裁决”,在各种国际组织、会议和其他论坛中与志同道合的国家接触,并向联合国大会提交决议,呼吁停止一切骚扰菲律宾船只和侵犯菲律宾在“西菲律宾海”既定权利的活动。2024年4月初,在杜特尔特承认有关中菲仁爱礁君子协定之前,参议员迪薇(Risa Hontiveros)就提交了决议案,声称该协议是叛国行为,要求进行调查,并指责“杜特尔特老是向北京卑躬屈膝,将他与中国的关系置于我们国家利益之上”。
对于“右翼”国会参众两院的议员而言,在南海问题上表现强硬,既可以维护自身政党的政策纲领和政治影响力,也能获得小马科斯家族及现政府给予的回报。小马科斯及军警机构一方面不得不根据法律程序上对国会的要求和建议做出回应,包括坚持仲裁裁决、寻求国际社会支持、增加对海岸警卫队的投入、向联合国大会提交决议等;另一方面也可借助国会“右翼”势力的支持,为菲律宾在南海问题上以牺牲中菲关系为代价来迎合美国寻找合法性支持,同样小马科斯家族也能利用南海问题增加清除杜特尔特家族势力的筹码。
2.法律界精英
南海仲裁案在菲律宾国内之所以成为没有人敢轻易否定的“政治正确”,这与法律界人士和学者、智库的解读和媒体铺天盖地的宣传不无关系。以菲律宾最高法院大法官安东尼奥·蒂罗尔·卡皮奥为代表的法律界人士南海仲裁案的重要幕后参与者,也是菲律宾国内致力于在国际社会炒作仲裁裁决的主要力量。卡皮奥的家族在菲律宾法律界拥有较强的威望,他的堂姐康奇塔·卡皮奥-莫拉莱斯曾连续被五届总统任命为最高法院大法官,其本人更是先后担任总统拉莫斯和阿罗约的法律顾问。2015年卡皮奥曾受菲律宾外交部资助,在全球17个国家和地区的30个城市就菲律宾在南海问题上的政策主张及历史与法律立场进行巡回演讲,此后更是出版了以否定中国在南海资源开发的历史性权利主张的著作。
卡皮奥和杜特尔特虽是远亲关系,但其本人关于南海问题的极端主张与杜特尔特政府的政策倾向背道而驰,因此自2016年到2022年他的极端声音是在菲律宾国内属于少数派。然而,小马科斯政府需要卡皮奥作为一名法律界的权威为其南海政策主张提供法律依据,而卡皮奥的法律意见也增加了菲律宾海岸警卫队、海军及公务船在仁爱礁、仙宾礁、黄岩岛的强硬行动的底气。特别是卡皮奥宣称黄岩岛、仁爱礁、仙宾礁等均位于菲律宾200海里专属经济区内的言论,成为了菲律宾海岸警卫队及海军部门行动的“依据”。卡皮奥声称,菲律宾政府应该就中国在仁爱礁和黄岩岛干扰菲律宾的运补行动和渔业活动提起新的仲裁。菲律宾国内其他法律人士也认为,小马科斯政府应该就中国对菲律宾的干扰及破坏生态环境的行为提起新的诉讼或者提交联合国大会。法律界人士的专业意见与菲律宾海岸警卫队采取“欺骗”策略、声称中国在南海破坏生态环境的叙事遥相呼应,并且具有更强的说服力。
法律界对南海问题的关注和炒作无非是为部分律师赢得政府的财政资助及赚取个人声誉,但菲律宾法律界人士的言论传播离不开媒体和智库机构的支持。媒体和智库机构炒作南海问题既为了扩大在国内和国际上的影响力,同时也试图从政府和美西方获得赞助。
3.媒体界精英
小马科斯家族的势力已深入渗透菲律宾媒体界。小马科斯表亲菲利普·罗穆亚尔德斯(Philip Romualdez)是菲律宾《马尼拉标准今日报》的公司总裁兼首席执行官,菲利普·罗穆亚尔德斯的妻子桑迪·普里埃托·罗穆亚尔德斯(Sandy Prieto Romualdez)则是《每日问询者报》(Philippine Daily Inquirer)的首席执行官。《每日问询者报》和《马尼拉标准今日报》分别是菲律宾第一和第四大发行量的报纸,在菲律宾媒体界的影响力举足轻重。加之,背后是美国资本和情报部门控制的网络媒体Rappler的加持,小马科斯政府对菲律宾媒体界的控制力远远超其前任,这也为其采取极端的南海政策奠定了基础。特别《每日问询者报》在2024年8月31日故意泄露中国政府发给马来西亚驻华使馆的一份外交照会,此举在中马之间掀起了巨大的外交风波。《每日问询者报》事实上是为菲律宾政府试图借机挑起中马海上矛盾打掩护,而正是得益于罗穆亚尔德斯家族与马科斯家族的渊源,小马科斯的极端策略才得以成功。但从媒体界的角度看,借助南海问题,特别是披露关键敏感信息,可以增加受众数量和自身影响力。配合小马科斯的南海政策安排还可以获得政府对媒体机构的庇护,减少甚至规避监管部门的干预。与此同时,南海问题还可以作为部分媒体获得美西方资助的加分项。
4.菲律宾的智库机构
智库在菲律宾国内并不算发达,专注于从事南海问题研究的更是凤毛麟角。从事涉南海法律、政治和历史研究的菲律宾学者大多分散在高校及各个研究所,这些智囊虽然热衷于为政府决策提供支持,但显然缺乏协调。2022年以来,菲律宾涌现出一批新生代智库,比如“We Protect our Seas”,并开始重点关注南海问题,加强和美西方智库的合作,共同为小马科斯政府就南海问题出谋划策。这些智库联手媒体机构,影响国内和国际舆论,同时提出制造新的概念、建议和议题给政府部门决策过程添薪加火。一些新的概念、建议和议题是菲律宾南海政策转向的思想和措施具体来源。
2024年以后,菲律宾海岸警卫队开始使用“积极透明”作为对海上行动的政策概述,但是这一概念最初是美国斯坦福大学“妙手”计划创始人鲍威尔(Ray Powell)编造出来。针对2023年2月以后,中菲围绕仁爱礁对峙升级,鲍威尔将菲律宾主动公布海上行动现场视频及中国海警船活动实时情况的措施概括为“透明度战略”“积极、自信的透明”,认为这可以作为中国“灰色地带战略”的有效反制措施。但美国学者的建议并不是第一时间被菲律宾政府所采纳,而是通过菲律宾智库机构Strabase ADR研究所对菲律宾政府的决策产生实际影响。2023年底Strabase ADR研究所资助鲍威尔和美国空军上尉本杰明·戈里戈尔扎里(Benjamin Goirigolzarri)撰写了一份研究报告:《改变游戏规则:菲律宾对中国的积极、自信的透明行动(菲律宾如何改写反灰色地带叙事)》(Game Changer: The Philippines’ Assertive Transparency Campaign Against China (How the Philippines Rewrote the Counter Gray Zone Playbook))。这份报告建议菲律宾政府将“积极、自信的透明”作为一种国家政策,通过高度集中和积极主动的信息释放获得多边和国际支持,给中国强加声誉成本。
Strabase ADR研究所2023年还发布了另外一份题为《西菲律宾海和进攻性网络和虚假信息活动的集合》(The West Philippine Sea And The Convergence Of Offensive Cyber And Disinformation Activities),列举了中国围绕南海的“虚假”叙事,并建议菲律宾政府采取“反叙事”策略,从蓝色经济、环保、渔民生计、海上安全等非传统议题,渲染中国的挑战。菲律宾在黄岩岛、仙宾礁、鲎滕礁等以环保议题为掩护的“欺骗战略”的系统性设计与这一报告在内容上如出一辙。
Strabase ADR研究所是菲律宾国内少有的以南海问题为主要研究对象的智库机构,其创始人是发起南海仲裁案的菲律宾前外长艾伯特·德尔·罗萨里奥(Albert del Rosario)。Strabase ADR研究所还聘请了众议长罗穆亚尔德斯的哥哥本杰明·菲利普·罗穆亚尔德斯担任董事会成员。此外,董事会成员中多位与菲律宾政府关系密切的商界精英,如潘吉利南(Manuel V. Pangilinan)、埃德加多·G·拉克森(Edgardo G. Lacson)、埃内斯特·Z·鲍尔(Edgardo G. Lacson)等。罗萨里奥是南海仲裁案的发起者,是菲律宾国内涉南海问题传统的“右翼”,由其创办的Strabase ADR研究所也是以“右翼”民族主义、亲美主义和极端主义为导向。Strabase ADR研究所凭借与小马科斯政府千丝万缕的联系,不断将研究团队关于南海问题的研究报告及建议提交给决策部门,成为菲律宾南海政策极端化倾向的“思想库”。
三、态势及挑战:菲律宾南海政策新路线的未来
虽然不同政府上台可以会给菲律宾的南海政策偏好带来一定的变化,但伴随着仲裁裁决持续蔓延、国内立法层出不穷、政治集团的势力结构进一步固化,这种“极端化”倾向具有一定的路径依赖性,这是小马科斯政府及未来延续小马科斯南海政策的菲律宾政府的“机遇”所在。但毋庸置疑,相比杜特尔特政府以务实主义为基础的“灵活性”和“弹性”,“极端化”倾向将加剧菲律宾面临的南海政策“刚性”和“脆弱性”挑战。
(一)路径依赖:三种力量的结构性影响
事实上,菲律宾南海政策的“极端化”倾向并非起始于小马科斯政府,阿基诺三世政府时期就已经显现。当时菲律宾政府完全抛弃了已有的政策路线,转而采取要求美国提供保护、诉诸法律途径、组建所谓“声索国联盟”、加固仁爱礁等新措施,使得中菲关系跌入谷底。杜特尔特政府上台后,菲律宾南海政策右转向“极端化”有所放缓甚至在部分领域开始扭转,比如采取促进中菲恢复双边磋商管道、启动双边油气共同开发合作、开始在执法及渔业等领域建立合作等务实措施。杜特尔特之所以能及时刹住菲律宾南海政策“右转”是因为其自身的强势作风及其对国内政局的掌控力,加之特朗普政府的单边主义和保护主义削弱了同盟国对美国的信心。同时,仲裁裁决在2016年7月12日出炉,其负面效应方才开始显现出来,这一定程度上减了杜特尔特政府所面临的压力。
小马科斯及其以后得菲律宾政府在南海问题上所面临的内部和外部环境的复杂程度远超过去。仲裁裁决的全面扩散和渗透、美国回归同盟和伙伴战略、国内涉南海问题“右翼”势力已经站稳脚跟,等等因素都是的菲律宾南海政策的“极端化”右转倾向将形成路径依赖,即战略性方向不以权力更迭而变化。
1.仲裁案裁决的渗透和扩散效应
自2016年7月12日裁决出炉之后,仲裁案裁决在菲律宾国内影响力传播经历了三个阶段。第一个阶段:外交和舆论的炒作(2016-2022年);杜特尔特政府虽然不愿意因为南海问题而损及中菲关系,但对于外交宣示和舆论炒作仲裁案裁决仍是不遗余力。菲律宾政府通过外交宣示及国内部分媒体、政客和学术机构不断强调和传播仲裁裁决,试图让菲律宾国内及国际社会了解仲裁案及其裁决的具体内容。第二个阶段:以系统的单方面海上行动进行“坐实”(2023-2024年);小马科斯政府开始高调的在仁爱礁、仙宾礁、黄岩岛、鲎滕礁及其他岛礁以仲裁裁决背书,开展单边行动。第三阶段:成为菲律宾国内立法和南海政策的一个部分(2024年-至今);菲律宾开始通过编写教材、向联大提交决议、将单边行动机制化、提起新的仲裁等方式,从认知战、外交战、一线行动、法律战等各个方面,将仲裁案裁决内化为菲律宾国内立法体系的一个部分,同时也完全上升为菲律宾处理南海问题一切决策的基本原则。
因此,仲裁案裁决横向已经从外交扩大到了海上行动、认知战等其他领域,纵向已经渗透进此后中菲围绕南海有关争议互动的每一个环节,菲律宾政府关于南海问题每一次决策和行动也都将“裁决”作为遵循。特别是仲裁裁决与南海问题显然已经从一项国家层面的外交议题内化为菲律宾社会各个阶层政治生活的一部分,除了决策者和社会精英将之视为审视南海问题的基本原则,普通大众也是一种理所当然。菲律宾独立民调机构“亚洲脉搏”(Pulse Asia)2024年7月公布的结果显示,1200名抽样受访者中有33%的人赞成向联合国大会提出一项决议,以获得大多数成员国的支持,迫使中国遵守2016年仲裁案裁决。这意味着超过三分之一的菲律宾民众坚持仲裁案裁决。这种“政治正确”限制了菲律宾政府涉南海决策的选择空间,不论是当权者还是反对派,抑或是社会精英,都必须坚持和维护仲裁裁决的有效性,否则将遭到反对派的质疑和攻讦。
2.通过国内立法固化菲律宾南海决策的框架
如果说仲裁裁决是菲律宾外交部用于对外交涉争议海域单边行动的合法性,那么海岸警卫队、海军和渔业与水产资源局及渔船在黄岩岛和南沙群岛的活动就需要国内法作为依据。为此,菲律宾国会众议院和参议院的部分议员自杜特尔特政府时期,就开始提出《海域管辖法案》,旨在将仲裁案裁决内化为菲律宾的国内立法,明确菲律宾在包括南海在内的沿海主张管辖的范围、权利的界限等。在小马科斯上台之前,这一法案多次在众议院通过,但最终在参议院就石沉大海。自2023年菲律宾众议院和参议院加快了立法进程,截至2024年9月,该法案已经由国会两院合议并各自通过。
从参众两院公布的数据看,《海洋区域法案》明确了菲律宾在南海的主张范围,即包括黄岩岛和所谓“卡拉延群岛”,并试图将位于其主张管辖的专属经济区内的一切人工设施都归属菲律宾。法案生效后,不管国际社会如何看待仲裁裁决,以及美西方社会是否继续支持菲律宾在仲裁案上的立场,菲律宾的海岸警卫队、海军及公务船均有义务和职责在争议海域进行巡逻执法及其他行动。换言之,《海洋区域法案》在将仲裁裁决内化吸收的同时,也给以后的每一届菲律宾政府的海上行动规定了法律层面的义务、职责和权利。
3.涉南海的“右翼”势力根深蒂固
总统易人、国会换届等可能会令决策层的偏好产生变化,但菲律宾已经形成相对稳定的“右翼”倾向的智库和媒体势力,同时武装部队、海岸警卫队及司法界人士背后都有强大的反对派家族势力和美西方的双重加持。精英集团在南海问题上的“右翼”倾向还得到了多数普通民众的支持。独立民调机构OCTA Research各个时间段的抽样调查显示,超过60%受访者希望小马科斯政府增加海军巡逻和在南海的驻军,通过军事行动争取菲律宾的领土权利。2024年7月的一次抽样调查显示,54%的菲律宾成年人赞成加强和扩大菲美军事关系,以解决西菲律宾海的领土争端,只有11%的受访者持否定态度。在“右翼”三个政治集团中,除了政治家族存在变量外,“右翼”取向官僚集团和精英集团已经在菲律宾政坛中站稳脚跟,国内民意也趋向采取强硬措施,加之背后拥有美西方的支持,其影响将长期存在。
相较之下,菲律宾涉南海问题的“左派”力量目前仍分散在部分政治家族和部分群体当中。特别是由于南海问题成为一个“政治正确”的议题,“左派”力量的理性声音成为人人喊打的“过街老鼠”。比如,阿罗约政府曾推动中菲越在礼乐滩海域进行共同三维地震勘探,但此举随后因遭到反对派的“弹劾”要挟而不得不作罢。杜特尔特在位及卸任之后同样遭到反对派的穷追不舍。
因此,“右翼”势力占据明显上风、“左翼”理性声明微弱甚至不敢言,这种国内政治势力格局使得任何一届政府如果想巩固执政地位就必须在南海问题上偏向“右翼”的思路。如果说总统及其决策团队能有所平衡,菲律宾的“极端化”政策或许有所缓和,倘若再次出现“右翼”的总统团队,那么菲律宾在南海问题上的“极端化”倾向将越走越远。
(二)挑战:刚性与脆弱性的迭加作用
在理想条件下,单纯从南海问题看,政策“极端化”倾向容易形成路径依赖,除部分务实主义的反对声音外,较少面临菲律宾内部和外部的挑战。然而,菲律宾的南海政策并不是单独存在,而是与其同东南亚地区及美国、中国的关系彼此密切关联。“极端化”倾向意味着政策缺乏弹性和韧性,亦即表现出刚性和脆弱性,将极大限制菲律宾在中国、美国及东盟国家之间的左右逢源、游刃有余、两边要价的空间,对其对外关系产生巨大冲击,菲律宾和中国的双边关系的转圜余地将受到挤压,菲美关系面临南海问题的考验,同时菲律宾和东盟国家的关系也将因为菲律宾处理南海问题的“极端化”倾向而遭遇挫折。
1.中菲经贸合作面临地缘政治风险
中菲关系在菲律宾对外关系中的分量并不算轻,中国是菲律宾多年来最一大贸易合作伙伴,两国地理邻近、历史文化关系源远流长。中菲关系起起伏伏,但双边贸易一直保持增长态势,双边贸易额从1975年建交时的7220万美元增长到719亿美元,从自2017年开始中国取代日本连续维持菲律宾最大贸易伙伴国地位。中国同样也是菲律宾重要外资来源国,据不完全统计,从2016年到2023年中国对菲累计协议投资额达1647亿比绍,占菲同期吸收外资总额的10%,覆盖能源、农业、基建、人文等关键民生领域。此外,菲律宾华侨华人约有150万,在菲律宾经济界具有举足轻重的地位。
但是中菲的贸易、投资、人文旅游合作极其容易受到南海争议的干扰。中菲双边贸易增长态势并未因为海上分歧升温而出现逆转,但这一政治因素确实给两国进出口贸易增长带来了冲击。中菲经贸合作面临的地缘政治风险并非只是一种假设,而是已经为事实所证实的现象。美国威廉与玛丽学院全球研究所2024年8月发布的一份研究报告在对抽样进行对比分析后发现,菲律宾国内时常因为南海争端的刺激,出现要求取消与中国企业项目合作的呼声。比如,2023年菲律宾以违反环境法和涉嫌雇用中国劳工终止了由中国港湾公司负责的马尼拉湾填海项目,但实际情况是当时正值中菲在南沙群岛仁爱礁的对峙和冲突持续升温,同时这家公司被美国列入实体管控列表当中,且这种情绪的浪潮在出现热点事件后尤为激烈。在野党和民间的反对声音给菲律宾政府带来了压力,同时也迎合了参与决策的部分反华势力的需求。
据如图-1可以看出,中菲贸易平均增长速度2012-2015年和2023年下滑进入波谷约为9.2%、2.7%,但2010-2011年、2016-2022年分别为25.6%和10.7%。其中,2020年受新冠肺炎疫情客观因素影响,双边贸易额跌至0.6%。两个波谷的出现与中菲南海争议升温重迭,二者存在事实的正相关。比如,菲律宾作为中国香蕉主要进口来源地,但受南海形势升温影响,中国市场的信心不足,菲律宾向中国的香蕉出口量也随之下降,2024年第一季度同比降幅达到33%。菲律宾的西红柿、海鲜、椰子油、酒水及其余农产品对中国的出口同样面临南海形势升温的冲击。同样受到干扰的还有中国在菲律宾直接投资。2023年中国对亚洲的投资增长37%,其中印度尼西亚是最大受益国,而中国在菲律宾的直接投资仅仅小幅增长2%。菲方单方面终止了苏比克-克拉克铁路(北部铁路项目)以及马尼拉湾22个填海项目,且菲律宾还推出了“一带一路”倡议。

菲律宾虽试图寻找美国、日本、印度、韩国及其他可能替代投资来源和贸易市场,但效果并不明显。菲律宾的对外直接投资来源多元,其中日本、美国、瑞典、新加坡、中国是主要来源。中国在菲律宾的投资项目主要集中在能源、交通、水利、医疗、通讯等硬件基础设施,这些都是民生工程。日本及其他一些国家在菲律宾虽然也愿意投资民生项目,但周期长且附件条件苛刻。比如,日本国际协力机构以环境保护为由一直拖延达沃市到萨马尔岛的大桥项目,但中国在2020年与菲方就该项目达成了合作。菲律宾在中止了连接苏比克和克拉克的铁路项目之后,开始寻求其他国际合作伙伴的支持。菲方虽四方奔走,但直到2024年4月三国领导人峰会期间,美国和日本才同意由亚洲开发银行资助600万美元,并联合瑞典启动项目可信性研究。中国在基础设施和民生领域的经验、技术、团队及融资优势是其他国家难以比拟,菲律宾虽然可以几方比价,但其将面临项目周期和施工成本等多重压力。在贸易领域,中国的超级市场体量、中国-东盟自由贸易区带来的关税优惠等因素迭加产生的优势决定了菲律宾的出口贸易很难找到中国的替代市场。菲律宾的镍矿产资源储量全球领先,中国的比亚迪及其他高科技公司已经在菲律宾建立新能源电池生产等相应产业将这种资源优势转化为产业。美国及其他“印太经济框架”成员试图构建关键矿产联盟,帮助菲律宾构建半导体产业,失去中国出口市场将使得菲律宾面临产业发展的瓶颈。这不仅仅是因为中国是菲律宾目前最大的镍矿产出口目的地,同时菲律宾将面临和日本、韩国、荷兰一样的半导体出口限制。
2025年7月菲律宾民调机构开展的调查显示,85%菲律宾民众不信任中国,仅有15%认为中国可信;74%菲律宾民众认为中国是菲律宾的最大威胁,其中南海争议是主要影响因素。
2.美国兑现南海安保承诺的不可预期性
菲律宾南海政策“极端化”倾向一方面与美国利益诱惑和强力推动密不可分,另一方面也是因为菲律宾政府曲意迎合以获得美国提供安全保护和政治、军事支持的结果。菲律宾历史上曾多次要求美国明确南海适用于《美菲共同防御条约》,但是直到2019年3月美国才首次以国务卿声明的形式表明态度,声称:“由于南海属于太平洋的一部份,任何对菲律宾军队、飞机或船只在南海的武力攻击,都将触发《条约》第四款所要求的共同防御义务”。
但即使菲律宾政府竭力配合美国印太战略框架下的南海政策安排,美国并未明确触发条约具体条件,包括武力攻击的具体解释。2024年3月5日,中菲在仁爱礁附近海域发生冲突,并造成菲方4名人员受伤。6月17日,菲律宾首次由海军组织船只冲闯仁爱礁,并试图向“座滩”船只运载7支步枪,此举引发中菲双方的近距离冲突。期间,中国海警采取登临检查、扣压运载枪支及相关人员,并刺破菲方一艘充气艇。8月19日、30日,中菲海警船先后在仙宾礁泻湖口和泻湖内相撞,菲方船只造成明显的损坏。这一系列事件引发了国际社会及美国朝野对是否应该触发《条约》的激烈讨论。拜登政府并为就此做出明确响应,而是继续采取模糊策略。美国印太司令部前司长阿奎利诺(John C. Aquilino)在参加国会听证会时称“菲律宾,如果一名水手或士兵或其一名成员被杀,可以援引《美菲共同防御条约》第五条,但这将使我们的决策者面临真正困难的选择”。美国虽然口头上表达了对菲律宾在南海行动的安全保护支持,且愿意为菲律宾提供情报、武器装备及其他间接形式的支持,但并未下定决心直接卷入中菲在南海的武装冲突。小马科斯政府极度渴望美国能提供实质性支持,但对美国的模棱两可无可奈何甚至顺从。在“6·17”仁爱礁事件发生四天后,菲律宾海军执行秘书兼国家海事委员会主席卢卡斯·贝尔萨明对外宣称此次事件可能是一场“误会或意外”,菲律宾未考虑就南海冲突援引美菲同盟条约,试图平息各方争论并为美国解困。
因此,换取美国强化“南海安保承诺”是小马科斯政府采取“极端化”倾向南海政策的主要要求之一,也是菲律宾诉诸强硬行动的底气。美国对“在什么情况下”触发同盟条约第四、五条模棱两可的解释,使得菲律宾的政策调整同时面临“低于期望值”和“激怒中国”的风险。菲律宾国内对小马科斯政府过度靠向美国及其可能带来的地缘政治风险并非没有反对声音,反对菲律宾向美国开放军事基地的声音此起彼伏,因此一旦美国提供的政治、安全和军事支持无法达到菲律宾朝野的期望值,菲律宾政府将不得不独自面对反对派和在野党的质疑,小马科斯以南海议题提升民意支持率的盘算将落空甚至遭到“反美”情绪的反噬。
3.菲律宾与东盟其他成员国的分歧将变大
东盟主导的、以多边主义为基础的地区安全架构得以维系的重要基础是世界主要大国力量在这一地区的势均力敌。随着地区地缘政治格局的变化,东盟各国对“大国平衡”战略表现出渐渐明显的分歧,越南等部分国家与美国、日本及其他域外国家的军事安全合作日益紧密,但除菲律宾之外的所有其他成员国都希望维持东盟的中心地位,并在中美之间保持微妙的平衡。东盟国家一方面极力避免海上争议持续升温从而影响地区安全形势的稳定,另一方面担心本地区成为大国之间政治和博弈、可能军事冲突的牺牲品。
菲律宾南海政策的“极端化”倾向产生了三个方面地区效应:一是使得中菲海上争议自2023年2月以后呈现螺旋式升温,发生意外事件风险明显增加;二是为美国增加在东南亚地区的前沿军事基地以及部署中短程战略性力量提供便利;三是美国借机组建多个小多边联盟使得南海地区的地缘政治格局逐渐“碎片化”,特别是菲律宾以配合美国印太战略为导向的军事和安全战略,与东盟其余国家的军事和安全战略的一体化程度遭到削弱,相互间的分歧也随之增加。
这三个方面地区效应与东盟其余国家的地区目标相背离。出于为地区繁荣发展营造和平、稳定环境的考虑,东盟国家一直把维护海上形势稳定作为彼此最小公倍数。越南等部分声索国虽试图寻求单边利益要求最大化,但同样希望地区和平、稳定不受影响。泰国、印度尼西亚等多数非声索国还希望订立规则以约束各方行动,促进争端和平解决。因此,美国增加在南海地区的军事部署特别是中程力量引起了地区国家的强烈担忧。同样令东盟国家担忧的还有美国领导的小多边安全合作对地区已有安全架构的挑战。东盟国家对中国日益扩大的影响力表现出不安全心理和不适应感,但同样担心美国的强势介入将加剧地区紧张对峙,使得东盟不得不在两个大国之间选边站。此外,马来西亚、印度尼西亚、越南等东盟主要国家对美国在东南亚地区一家独大可能带来的政治、外交和安全挑战也有顾虑。
小马科斯政府虽然声称维护东盟中心地位,但在南海问题上以配合美国印太战略为导向的政策安排对地区和平稳定与安全架构都带来了巨大挑战。菲律宾与东盟其余国家围绕南海及军事安全战略的分歧的不断加大将挑战其在东盟组织中的地位,同时也将面临其他成员国家的压力。
结论
菲律宾小马科斯政府抛弃了其杜特尔特的政策路线,转而采取极端化倾向的政策框架。这种极端化倾向表现为四个方面:以灰色方式公开干涉别国内政及挑拨其他争端国之间的关系;采取“欺骗”的策略;轻易地诉诸冒险主义海上行动;单方面挑战南海地区战略平衡。之所以发生这样的转向,一方面是小马科斯试图巩固、恢复家族地位,另一方面则是菲律宾当前国内亲美势力占据优势的原因。但无论如何,美国是菲律宾奉行南海新政的主要作用因素。受国内涉南海“右翼”势力日益壮大、仲裁裁决影响日益扩散和渗透、小马科斯政府以国内立法制造既成事实等因素作用,菲律宾南海政策的转向具有极强的连贯性。与此同时,菲律宾极端化倾向的南海政策也必须考虑对中菲经贸合作的冲击,美国无意直接卷入中菲军事冲突,以及东盟其他成员国的反对和施压等方面挑战。
作者:陈相秒,华阳海洋研究中心兼职研究员;张舒,华阳海洋研究中心助理研究员;刘梦真,华阳海洋研究中心助理研究员;郭紫雅,华阳海洋研究中心助理研究员;罗亮,中国南海研究院助理研究员